近日,重庆大学附属肿瘤医院肿瘤放射治疗中心王颖教授、隋江东教授团队在Journal of Experimental & Clinical Cancer Research(中科院一区,IF=12.8)在线发表题为《hnRNPA1‑SF3B3 interaction drives radioresistance in oral squamous cell carcinoma by modulating MARF1 alternative splicing isoforms》(hnRNPA1-SF3B3相互作用调控MARF1可变剪接异构体驱动口腔鳞状细胞癌放疗抵抗)的研究论文。该研究首次阐明hnRNPA1-SF3B3-MARF1调控轴通过可变剪接重编程驱动口腔鳞癌放疗抵抗的分子机制,为破解临床放疗耐受难题、开发精准增敏策略提供全新靶点与理论支撑。

口腔鳞癌(OSCC)是头颈部最常见恶性肿瘤,放疗是主要治疗手段,但放疗抵抗常导致局部复发与治疗失败。团队通过放疗小鼠模型RNA测序、临床队列验证与TCGA大数据分析发现:hnRNPA1在OSCC组织中显著高表达,且放疗后进一步上调;高表达 hnRNPA1与患者放疗不敏感、生存期缩短密切相关;敲低hnRNPA1可显著抑制肿瘤增殖、加重DNA双链断裂损伤,逆转放疗抵抗。

图1.hnRNPA1在口腔鳞状细胞癌中高表达与放疗疗效不佳相关

图2. 敲低hnRNPA1增强口腔鳞状细胞癌细胞的放射敏感性
机制创新:可变剪接开关——MARF1亚型改变放疗疗效
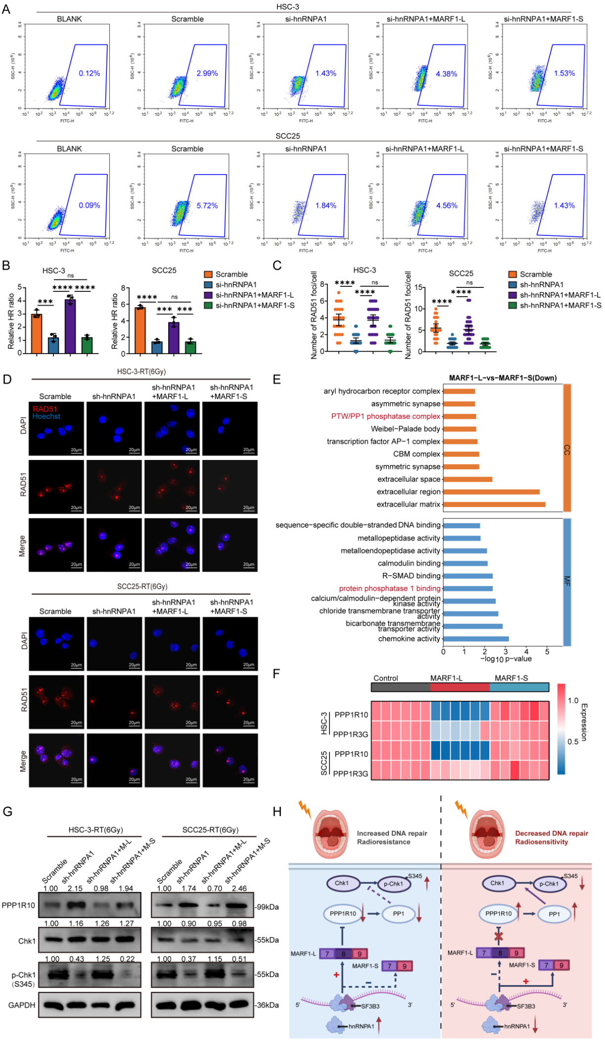
团队通过ONT全长转录组测序技术,在口腔鳞癌放疗抵抗领域取得突破性机制发现,首次系统阐明hnRNPA1-SF3B3-MARF1轴驱动放疗抵抗的完整分子通路。研究证实, hnRNPA1作为关键剪接调控因子,在放疗后显著上调并与核心剪接体组分SF3B3发生特异性相互作用,二者共定位于细胞核并协同结合于MARF1前体mRNA第8外显子侧翼的内含子区域,通过识别UAGGGA/U保守基序,直接促进MARF1第8外显子包含,促使转录本向放疗抵抗长亚型MARF1-L转换。


图3. hnRNPA1SF3B3相互作用调控口腔鳞癌中MARF1的可变剪接
功能层面,MARF1-L凭借其RNA结合与降解活性,特异性靶向降解PPP1R10 mRNA,从而解除其对蛋白磷酸酶PP1的抑制作用,进而增强Chk1 Ser345位点磷酸化,强效激活同源重组修复(HR)通路,显著提升肿瘤细胞对放疗所致DNA双链断裂的修复效率,最终介导放疗抵抗。本研究将异常可变剪接与DNA损伤修复耦联,为临床克服放疗抵抗、制定精准联合治疗策略提供了坚实的机制基础与明确的干预方向。

图4. 机制示意图
作者简介-通讯作者

王颖
王颖,主任医师,二级教授,医学博士(博士后),博士研究生导师。现任重庆大学附属肿瘤医院党委副书记、院长,放射肿瘤学教研室主任,鼻咽癌多学科联合诊疗首席专家,第三批重庆市学术技术带头人。担任中华医学会放射肿瘤治疗学分会副主任委员、中国抗癌协会放射治疗专业委员会常务委员、中国抗癌协会鼻咽癌专业委员会常务委员、中国抗癌协会鼻咽癌整合康复专业委员会副主任委员、中国医师协会放射肿瘤治疗医师分会委员、中国抗癌协会小儿肿瘤专业委员会放射治疗学组委员、重庆市抗癌协会副理事长、重庆市抗癌协会鼻咽癌专业委员会主任委员等学术职务。
近五年,主持包括国家重点研发计划子课题、国家自然科学基金面上项目、重庆市科卫联合重点项目在内的科研项目8项;在国内外高水平期刊发表SCI论文30余篇;获得国家授权发明专利4项;牵头制定《鼻咽癌调强放疗靶区勾画重庆共识》等5部专家共识,并参与国家《CSCO鼻咽癌诊疗指南》的编写工作。荣获重庆市科技进步一等奖(排名第二)、重庆市科技进步二等奖2项(排名第一、第二)、中国抗癌协会科技奖一等奖(排名第三)及原重庆市卫生和计划生育委员会医学科技成果奖一等奖(排名第一)等多项奖励。相关成果已发表于《JAMA》《International Journal of Radiation Oncology, Biology, Physics》《Radiotherapy and Oncology》等放射治疗领域顶级期刊。

隋江东
隋江东,重庆大学附属肿瘤医院肿瘤放疗中心(国家临床重点专科)副主任、主任医师、博士生导师,美国西南医学中心放射肿瘤学联合培养博士。重庆市学术技术带头人(肿瘤放射治疗学)后备人选、重庆市中青年医学高端人才。主要从事恶性肿瘤的放射生物学与临床转化研究。主持国家自然科学基金面上项目和青年基金、重庆市杰出青年科学基金等科研课题多项。以第一/通讯作者在国际权威学术期刊发表多篇论文。担任中国临床肿瘤学会(CSCO)鼻咽癌专委会委员、中华医学会放射肿瘤治疗学分会青年学组组员、中华医学会放射肿瘤治疗学分会放射生物学组组员、中国医师协会放疗医师分会青年学组组员、重庆市医学会肿瘤学分会委员兼秘书、重庆市医师协会放疗医师分会委员、重庆抗癌协会鼻咽癌专委会副主任委员。获重庆市科技进步奖2项,获中国抗癌协会科技奖1项。
作者简介-第一作者

夏凡童
夏凡童,重庆大学医学院2023级生物与医药博士研究生,师从重庆大学附属肿瘤医院王颖教授和隋江东教授,主要研究方向为头颈癌放射治疗相关机制研究。以第一或共同第一作者发表SCI论文4篇。
