近年来,中国创新药产业综合实力不断提升,研发水平稳步提高,市场规模持续扩容,License-out交易屡创新高,展现出强大潜力和发展韧性,在国际舞台上扮演愈发重要的角色。创新药产业对引领技术创新、优化产业结构、提升医疗水平、稳固产业链国际合作具有不可替代的作用,是新质生产力重要领域。如何推动中国创新药产业实现更高质量发展,更长远稳健地走向世界舞台中央,是当前需要深刻思考的问题。
综合实力稳步提升,排名跻身全球第二梯队前列
经过多年发展,中国创新药综合实力已跃居全球第二梯队前列,国际合作取得不错成绩。
创新药市场不断扩容
综合前瞻产业研究院、弗若斯特沙利文等机构数据,我国创新药市场规模由2019年的1325亿美元增至2024年的1592亿美元(详见图1),在全球占比总体保持在15%左右;据预测,2030年中国创新药市场规模有望突破3000亿美元,全球占比继续提升。

License-out再创新高
医药魔方数据显示,2024年中国创新药对外授权交易(Licenseout)完成94笔,出海交易总金额高达519亿美元,同比增长26%;2025年1月—3月,中国License-out交易已有41起,总金额达369.29亿美元,均再创同期历史新高(详见图2)。

研发水平不断提升
总体来看,中国新药研发水平已处全球第二梯队靠前位置。综合麦肯锡、医药魔方等机构数据,2024年全球在研药物管线中,我国在研项目占比上升至26.7%,仅次于美国的49.1%;中国每年批准上市的新药数量排在美国和日本之后,居第三位;中国企业开展的试验项目在全球临床试验中的占比,于2020年超过欧洲,并于2023年超过美国,临床试验数量达到1735项,并在2024年突破1900项。此外,在干细胞治疗、基因治疗等领域开展临床试验项目的数量,中美两国位于全球前两位。
创新药赛道不断拓展
根据医药魔方统计数据,2015—2024年全球在研创新药共覆盖了3212个赛道,其中中国企业在研管线覆盖1300个赛道,覆盖度40%。中国企业在研管线在716个赛道(22%)的研发进度排名第一。相比之下,美国企业的在研管线覆盖了1689个赛道,覆盖度53%,其中在1212个(38%)赛道研发进度排名第一。
中国创新药领跑不断提速
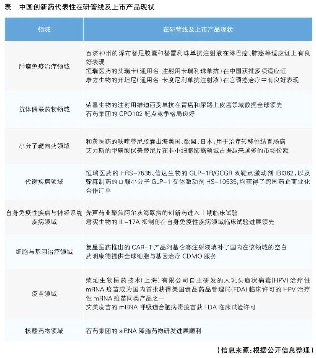
近年来,中国创新药企业在不同治疗领域和技术路线上展现出显著的专业化和差异化布局,不少管线及上市产品实现“中国新”乃至“全球新”(详见表)。

创新药融资活跃
据摩熵投融资数据,2024年,全球大健康领域的投融资事件总数为3007例,其中中国767例,仅次于美国的1596例,远高于英国的130例、加拿大的79例、瑞士的71例和德国的48例。
创新药产业集群不断发展
随着中国创新药产业不断发展,逐渐呈现产业集群式发展趋势。例如,京津冀生命健康集群形成了技术研发、临床试验、检测审批、生产加工、销售流通全产业链条等;上海张江生物医药产业集群已发展为中国生物医药创新中心之一;北京开始建设国际医药创新公园,打造全球医药创新合作枢纽。此外,山东、江苏、广东等地也形成了多个国家级生物医药产业集群,依托当地的政策支持、科研资源、人才优势等,形成了产业集聚效应,推动了中国创新药产业的快速发展。
创新药行业整体盈利能力提升
据《证券日报》4月26日报道中援引的东方财富Choice数据,98家A股创新药概念板块企业中,62家披露了2024年年报,其中34家实现归母净利润同比增长。这为更好地参与国际合作打下了良好基础。
人工智能(AI)制药快速发展
综合前瞻产业研究院、弗若斯特沙利文等机构数据,中国目前已成为全球医疗AI交易第二活跃国家;2024年中国AI医疗市场规模已突破150亿元,未来有望以超30%的年复合增速快速增长;截至2024年底,中国AI+制药企业已达到了105家,AI+制药企业数量进入“百企时代”。随着DeepSeek等AI模型的发展,中国不少头部创新药企业正加速AI+制药的布局。
多重因素形成合力,强劲驱动国际合作发展升级
中国创新药国际合作实现新发展,根植于中国医药产业整体的高质量发展,是政策支持、资本助力、人力禀赋、产业支撑等多重因素共同作用的结果。
2015年,是中国创新药发展的关键节点,出台的新政策对临床急需的创新药建立了“绿色通道”,给予相应资金补贴,压缩了审评审批时限。2017年,中国药监部门正式加入国际人用药品注册技术协调会(ICH),中国药品审评技术要求逐步与国际接轨。2024年,国务院常务会议审议通过的《全链条支持创新药发展实施方案》以及各地的相应配套政策,进一步支持创新药发展,为创新药产业发展注入了强大动力。
近日,北京、深圳两大医药创新高地同期出台了支持创新药发展的政策,重点在医药创新研发支持、临床试验提效、审评审批加速、AI赋能创新、投融资支持、人才保障等方面,全链条支持创新药发展迈上新台阶。这给中国创新药国际合作提供了更多支撑,注入了新的发展动力。
创新药作为资本高投入行业,离不开大量资金的投入。医药魔方数据显示,2015—2024年,中国创新药从一、二级市场筹集到的资金总额达1.23万亿元。得益于大量资本的涌入,中国一大批创新药企业逐步建立起了丰富的产品管线,将多款创新药推向国内外市场,并构建起“研发—生产—商业化”的创新发展链条。
完整可控的医药产业供应链为中国创新药发展提供强大支撑。中国是全球原料药第一大生产国和出口国,同时也是位居全球前列的仿制药生产国和出口国,具有其他国家难以替代的产业链优势。近年来,跨国药企不断加码拓展中国市场,除看重中国作为全球第二大医药市场展现出的发展潜力,更加倚重借助中国完备的医药产业供应链实现自身发展战略。
此外,中国创新药发展离不开丰富的人力资源禀赋。据统计,中国STEM本科生毕业数量每年约510万人,超过同为全球人口大国的印度(约290万人),远超发达国家中人口规模居首位的美国(约60万人)。此外,国家卫生健康委数据显示,中国目前每年医学类本科及以上毕业生数量超过50万人,居全球前列,为创新药发展奠定了丰富的人力资源基础。同时,得益于患者招募、人力资源优势和临床试验机构运营成本低等因素,在中国开展临床试验的成本大约为欧美国家和地区的三分之一,成本优势明显。
新形势下面临挑战,坚持自主创新和多元化布局
当前,全球医药供应链格局正在发生变化。在此背景下,中国创新药产业在推进国际合作进程中也面临诸多挑战。中国创新药企业面对未来发展的不确定性,正重新校准未来国际合作发展的方向和路径。在立足本土市场的基础上,坚持“自主创新+多元化布局”战略,已成为业内共同的选择和践行方向。政策支持作为创新药发展的关键内在驱动力,也应该更多地立足战略高度,从不同维度发力,充分发挥政策引导、支撑和赋能的作用,更好地助力中国创新药产业更加深入地融入全球医药产业链融合发展的大趋势中。
《全链条支持创新药发展实施方案》再次将创新药发展政策支持推向了新的高度,各有关部门、各地的配套政策纷纷出台,围绕加速审评审批、资金配套奖励、医保目录调整、国际合作支持等方面不断为创新药企业开展国际合作赋能。近期,国家层面明确将制定创新药目录,健全药品价格形成机制,向建设以价格为引导、着重打造创新药“研发—上市—回报—研发”可持续发展的创新生态闭环迈出了重要一步。
近期,工业和信息化部等七部门印发的《医药工业数智化转型实施方案(2025—2030年)》提出,深化人工智能赋能应用。支持相关单位建立医药大模型创新平台,协同开展医药大模型技术产品研发、监管科学研究等,强化标准规范、科技伦理、应用安全和风险管理等规则建设。开展“人工智能赋能医药全产业链”应用试点,鼓励龙头医药企业与医疗机构、科研院所、上下游企业、大用户等组成联合体,面向医药全产业链形成一批效果显著的标志性应用场景。鼓励各地建设医药人工智能领域概念验证、中试验证、共性技术、知识产权运营、开源社区等公共服务平台。
以主要出资方资金缩减为显著标志的全球医药卫生治理体系正在重构,以人工智能赋能为引领的医药产业数智化转型日益加速,我国创新药国际合作面临新的考验。对此,政策助推医药产业的国际合作发展,可以从以下四方面发力。
一是需要依托中国医药产业链外向合作优势,在多双边场合更加积极主动地设计医药卫生合作议题,搭建更多合作沟通交流机制和平台,破除显性和隐性壁垒,加强风险防控和应对能力,服务具体合作项目开展,为中外医药产业链融合发展提供更多助力。
二是需要依托中国医药供应链的“硬实力”,从国家国际发展合作整体战略布局高度,积极打造在政策倡导、监管协作、融资支持、发展援助、公益救援平台搭建等多双边国际合作场景中的“软实力”,为中国创新药企业国际合作塑造更加友好的合作环境。
三是需要依托我国丰富的医药专业人力资源基础,培养更多具有国际合作视野、丰富对外交往经验、扎实专业知识,投身中国医药国际合作的专业人才队伍,为中国创新药国际合作奠定坚实的人力基础。
四是需要依托我国医药产品质优价好的“硬实力”,综合运用贸易合作、投融资、援外发展、国际公共采购、学术会议、团组交流等多层次、多路径的合作手段,提升中国医药标准的宣传度、认可度和接受度,为中国标准的国际化营造良好的“软环境”。
点击阅读原文
